We Scale

Jewelry Businesses

from $20k - $60k p/m

to $100k+ p/m

Our What

Unlike agencies that only focus on one piece—branding, SEO, ads, or email—we’ve built a team of specialists in every discipline. Together, we create end-to-end growth systems that generate new customers, convert them into sales, and retain them for life.

  1. Website Optimization – Lightning-fast, mobile-first sites designed to convert.

  2. SEO Domination – Rank #1 on Google Maps + build domain authority with backlinks.

  3. Content & Creative – Professional photos, reels, and ad-ready assets that match your brand.

  4. Paid Ads – Google + Meta ads that generate sales, not just impressions.

  5. Retention Automations – Email & SMS flows that turn one-time buyers into loyal customers.

*Every part of this system is backed by data.

Our Why

1. Website Optimization

  • 53% of mobile users abandon a site that takes longer than 3 seconds to load (Google).

  • A 1-second delay in page load can reduce conversions by 7% (Akamai).

  • Mobile-first design isn’t optional: 60%+ of all eCommerce traffic comes from mobile devices (Statista).

👉 Translation: If your site is slow or clunky, you’re leaving sales on the table.

2. SEO

  • 68% of online experiences begin with a search engine (BrightEdge).

  • Google Maps results (the “3-pack”) capture 44% of all clicks for local searches (Moz).

  • Businesses ranking in the top 3 on Google Maps can see 5–10x more inbound calls than those on page 2 (Whitespark).

👉 Translation: SEO + Maps = compounding free traffic that agencies ignoring ads-only miss.

3. Content & Creative

  • Video content on landing pages can increase conversions by 80%+ (Unbounce).

  • Consumers are 4x more likely to buy when product pages have professional photos and videos (Shopify internal data).

  • Brands that publish consistent creative see a 33% lift in brand trust (Lucidpress).

👉 Translation: Creative sells the story — not just the product.

4. Paid Ads (Google + Meta)

  • Google Ads deliver an average ROI of 200% (Google Economic Impact Report).

  • Meta ads reach 3.07 billion monthly users (Meta Q2 2025).

  • Businesses using both Google + Meta together see 30% lower customer acquisition costs (CAC) compared to using one channel alone (Wordstream).

👉 Translation: Ads are only profitable when optimized with the right system.

5. Retention Automations (Email + SMS)

  • Email marketing generates an average ROI of $36 for every $1 spent (Litmus).

  • Automated email flows drive 320% more revenue than manual campaigns (Klaviyo).

  • 75% of consumers are more likely to buy again when they receive personalized follow-ups (McKinsey).

👉 Translation: If you’re not automating retention, you’re bleeding profit.

Our Solution

Most small to mid-sized eCommerce brands face these 3 bottlenecks:

  1. Scattered Marketing → No Consistency
    They’re juggling freelancers, agencies, and boosting posts — every piece feels disconnected. Result: mixed branding, wasted money, and customers not trusting the brand.

  2. Paid Ads Without Systems → Low ROI
    Agencies push ads without fixing the foundation (site, SEO, creative, retention). ROAS tanks because ads are pouring water into a leaky bucket.

  3. No Retention Strategy → One-Time Buyers Only
    Customers buy once and vanish because there’s no email/SMS flow, no loyalty loop. Businesses rely only on new acquisition (expensive!) instead of nurturing repeat purchases (profitable).

Our Values & Vision

We started Sprout Media with one simple belief: small and medium business owners deserve the same powerful systems and strategies that big companies use to grow — without the wasted money, broken promises, and one-dimensional "agencies" that care more about billable hours than your future.

Most business owners don't struggle because they lack passion. You work harder than anyone else, pouring your time, energy, and heart into your business. But when it comes to marketing, you've been sold quick fixes: "just run more ads," "boost this post," "buy followers." And every time, the results don't match the dream.

We exist to change that.

The Real Problem (And Why Everything You've Tried Has Failed)

Your business doesn't have an seo or ads or creative problem — it has a system problem.

While other agencies focus on individual tactics, we build integrated growth ecosystems that connect every piece of your marketing puzzle:

  • Customer journey mapping that turns strangers into loyal buyers

  • Automated nurture sequences that work while you sleep

  • Data-driven optimization that compounds results over time

  • Multi-channel integration that amplifies every dollar spent

This isn't theory. Over the past 18 months, our systematic approach has helped businesses like yours achieve an average 247% increase in qualified leads and 156% growth in revenue.

Marketing That Makes Sense

We see a world where:

  • The eCommerce brand that plateaued at $20K/month can finally see a clear, proven path to $100K and beyond — with predictable customer acquisition costs and lifetime value metrics they can bank on.

  • The jewelry shop owner who once felt invisible online now has loyal customers across the country, with a content system that showcases craftsmanship and a sales funnel that converts browsers into buyers.

  • The florist who's been stuck relying on foot traffic now has a steady stream of online orders flowing in daily — with a system that automatically nurtures customers from Instagram discovery to $200+ arrangements.

Does it work? Well … Here’s the Proof !

WEB DESIGN, BRANDING & LANDING PAGES

Online jewelry store homepage featuring necklaces and bracelets with text about free shipping, reviews, support, and satisfaction guarantee.
Four women modeling jewelry including earrings, necklaces, and bracelets, on a jewelry website homepage.
Close-up of a woman's neck wearing a gold necklace with a cross pendant on a website advertising Catholic jewelry.
Website homepage showcasing various jewelry with images of people wearing necklaces and earrings, featuring categories for stainless steel, gold-filled, and laminated jewelry.

GOOLE ADS CAMPAING AND PERFORMANCE

A digital marketing performance dashboard showing metrics such as clicks, ROAS, average CPC, and cost, along with a line graph tracking these metrics over time from May 7 to May 12, 2025.
Screenshot of a digital marketing analytics dashboard showing metrics for clicks, conversions, purchases/sales, and costs over a period from September 15, 2024, to December 22, 2024, with colorful graphs and numerical summaries.
Graph showing advertising metrics with metrics: 1,305.10% ROAS in blue, 604 impressions in red, $15.32 cost per conversion in yellow, and $45.97 total cost in green.
A digital marketing analytics dashboard displaying key performance metrics: 6,020 clicks in blue, 12,200 purchases or sales in red, 307.69% ROI in yellow, and $3,970 cost in green. Below the metrics is a line graph showing data trends from February 1, 2025, to March 31, 2025, with lines in blue, red, green, and yellow.
Screenshot of a Google Analytics dashboard showing metrics like clicks, purchases, sales, and costs with a line graph tracking data from February 22, 2025, to May 2, 2025.
Screenshot of a digital marketing or analytics dashboard showing metrics like clicks, conversions, purchases/sales, and cost over a period from September 15, 2024, to November 25, 2024, with colorful line graphs and numerical summaries.

META ADS CAMPAINGS & PERFORMANCE

Screenshot of a digital marketing analytics dashboard showing account name, reach, impressions, amount spent, purchase count, and purchase conversion value for BeverlyHillsFloristAd Account.
Screenshot of a digital advertising report showing data for short reels campaigns, including metrics like engagement, conversion rates, spend, and purchase ROAS, with toggle switches for campaign activation status.

ON PAGE & OFF PAGE SEO

A floral arrangement featuring white calla lilies, garden roses, hydrangea, and seasonal greens, accented with green apples in a classic green vase.
Web analytics report showing keywords and top landing pages related to 'oro laminado', with traffic data and growth.
Screenshot of a web traffic and visibility report showing three domains with their respective visibility percentages, traffic numbers, and changes in visibility and traffic.
Screenshot of product listing for Oro Laminado Crusaders Cross Mini Stud Earrings, pack of 12, gold color, made of premium brass, priced at $12.95.

CREATIVE & CONTENT PRODUCTION

A hand with red painted nails displays multiple gold and silver rings with various designs, including bows, hearts, and geometric shapes, against a dark background.
Gold hummingbird pendant necklace with a multicolored gemstone and small clear stones, hanging from a gold chain.
Three gold and diamond bracelets displayed on a black jewelry stand.
Three gold rings decorated with small diamonds are displayed on black ring holders.
Close-up of a hand with red nail polish holding four gold and diamond bracelets.

EMAIL MARKETING & AUTOMATIONS

Screenshot of marketing automation dashboard showing different automation statuses, reach, sessions, orders, conversion rates, sales, and average order value.

Monthly Deliverables

Conversion-Optimized Website

Custom site built to turn clicks into calls, orders, and bookings

Fast, mobile-friendly, and branded to your shop

Google, Meta, TikTok Ad Campaigns

Google Ads + Meta Ads built exclusively for florists

Daily management, testing, and optimization

Designed to attract high-value local customers

SEO, Backlinks & Domain Authority

Acquire high-quality backlinks from trusted sources to boost your site’s credibility

Strengthen your domain authority, making it easier to outrank competitors

Long-term SEO foundation → ensures your shop shows up first when customers search locally

Google Maps Boost

Local SEO push so you rank #1 when people search “Florist /Jeweler in [Your City]”

Instagram Content Creation & Posting

Monthly photo & video shoots (subject to photographer availability)

8–10 reels + up to 25 edited photos delivered each month

Content production + formatting ready for social use

Posting & publishing done for you — captions, hashtags, and engagement included

Email Marketing & Automated Follow-Up System

SMS + Email flows that turn one-time buyers into repeat customers

Birthday, anniversary, and holiday reminders

Seasonal Campaign Prep

Prepped for Valentine’s, Mother’s Day, weddings, and corporate events

✅ Bi-Weekly Strategy Calls

Review numbers, fix bottlenecks, and scale

Hands-on partnership to keep your growth on track

Our Promise

In this call, you’ll discover the exact growth system we’ve used to scale multiple eCommerce brands past $100K per month.

Worst Case: You’ll walk away with a fully mapped-out implementation plan to grow your business, step by step

Best Case: You’ll partner with us, we’ll handle the entire implementation, and scale your business in the next 90 days

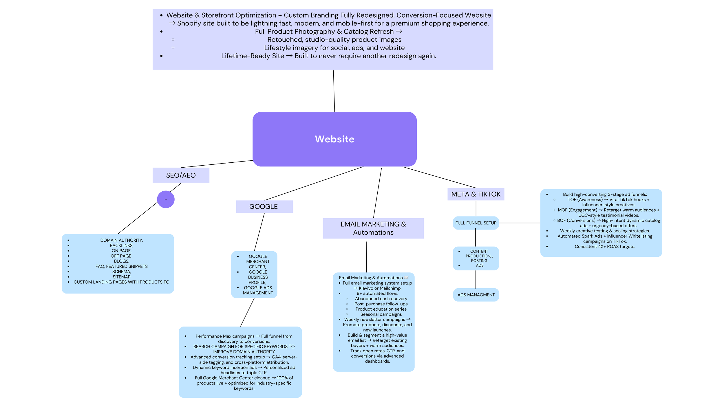
Visual Representation of System & Funnels

Flowchart of a website development and marketing strategy. It includes sections on SEO, Google, email marketing, and Meta & TikTok, with detailed bullet points for each area about tactics such as backlinks, Google Ads, email automation, TikTok ads, and content production.

Testimonials

$250K in online orders in 90 days. Sprout Media ran everything.
— Beverly Hills Florist
Working with Sprout Media has completely transformed our online sales. Within just 60 days, they optimized our Google Merchant Center, launched high-converting Performance Max campaigns, and fixed our Meta ads funnel — resulting in a 3.8X ROAS and a significant boost in medical device orders.

Their attention to detail, SEO expertise, and data-driven strategies helped us scale profitably while reducing wasted ad spend. If you want predictable growth and a true partner who understands eCommerce, Sprout Media is the team you want.
— Julie Blacker- Founder @PelvicTech
We got 86 Qualified in 60 Days
— Global Furnishings inc
Our revenue grew over 30% in 2 months after working with sprout media
— Kuania Jewelry ( Los Angeles)
Our ROAS jumped to 4.5X
— Ace the moon - (Clothing/Lifestyle)
Our conversion rate nearly doubled and we now get consistent phone orders from Google.
— Spring Flowers & Designs

Case Studies